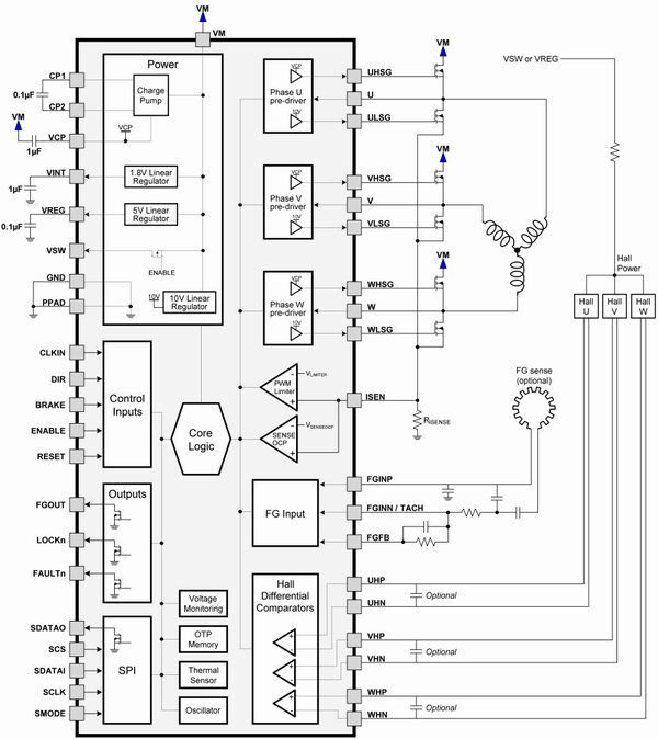
The three-phase brushless motor pre-driver DRV8308 can drive brushless DC and brushless AC (BLAC) - often referred to as permanent magnet synchronous (PMSM). Aimed at 12V and 24V motors, this configurable pre-driver features an integrated digital speed loop with advanced commutation timing and control.
The DRV8308EVM (evaluation module) serves as a user-friendly evaluation kit to demonstrate TI's brushless motor driver DRV8308. Users can control the DRV8308 with the onboard MSP430 microcontroller. The EVM is a high-performance, power-efficient, cost-effective platform that speeds development for quicker time to market. Applications include pumps and industrial equipment, currency counters and printers.
Features
- DRV8308 8.5-32V, three phase BLDC pre-driver
- MSP430 MCU onboard
- Power stage based upon TI’s N-channel NexFETTM power MOSFETs
- GUI for tuning
- Supports 32V/.13A peak operating conditions

Source: http://www.ti.com/tool/drv8308evm
